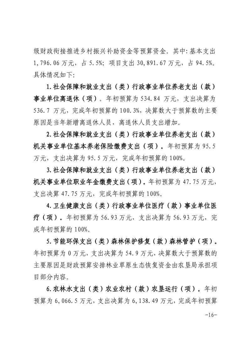
发布日期:2025-08-14 来源: 浏览次数:2393
下载链接:安徽省农垦事业管理局2024年度部门决算.pdf
附件1:2024年度项目支出绩效自评表.pdf
安徽农垦集团:附件2:2024年度茶园改植改造及造林补助项目评价报告.pdf